接了一条路由器视频广告 (接了一条路由器怎么办)
2023年7月,松松团队荣幸的承接了“某口袋路由器”的 短视频 广告 。
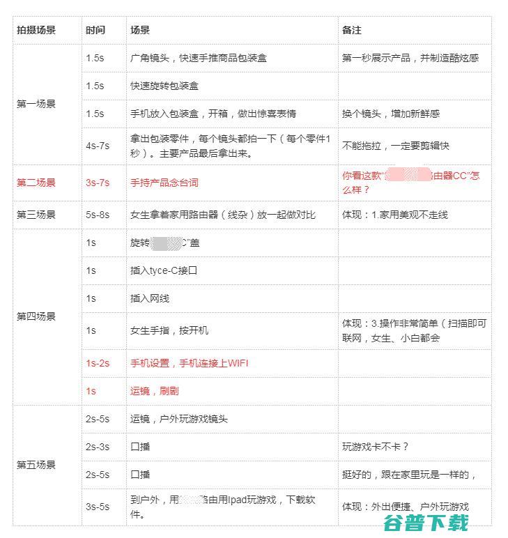
于是我们结合着客户提出的需求和我们的想法结合在一起,把这几个卖点结合图像、文字的形式展示出去。
这是我们给客户写的脚本文案:
因为我知道,90%的客户是希望直接打赤裸裸的广告的。所以我们也不搞剧情,直接展示 产品 。有了脚本、思路,拍摄视频就快了很多。第一版视频我们仅仅拍了一下午就搞定了。随后第二天客户给了第二次修改意见:
在和客户沟通完毕后,于是我们又增加了一个户外的场景,“假装户外露营”,体现这块产品在户外的wifi效果好的。最后的镜头虽然只有短短15秒,但却花了一下午,我们还特意把家里的ipad拿出来在户外打游戏,以此证明用了这款路由器是户外也不卡顿。
写在最后:
这是我们很用心做的一条广告,也是因为这条广告,松松团队的转型之路正式开启……
来源: 卢松松博客 QQ/微信:13340454
免费推广咨询提供免费推广咨询服务
电话: 185-1032-1726少走弯路立即咨询……
本文地址: https://www.gpxz.com/article/2f467c8f032101589d6c.html
































