腾讯元宝APP横空出世 传统搜索面临巨大挑战 (腾讯元宝app)
松松有个同事也叫:X元宝。我们公司旁边有个小吃街,就叫元宝街。每提到 腾讯 元宝,我就想起了我同事和这条街。
当名字一说出来的时候,我就记住了。可以说这个名字很接地气、很吉祥。当然这没也啥,但我觉得中国 互联网 搜索的格局将被正式撕开一道口子,这是要干翻传统 搜索引擎 的节奏啊,为啥这么说?你往下看:
(一)AI搜索的智能化
AI搜索这块,我感觉可能会改变当前中国搜索市场的格局。因为它的AI搜索功能整合了 微信 搜一搜、搜索搜索的功能和资源,这不是重点。
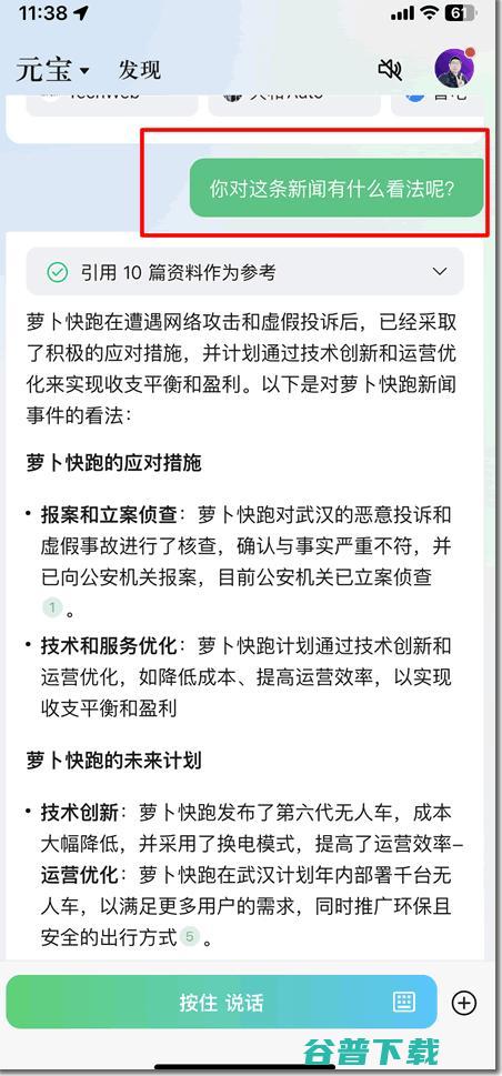
重点是,腾讯元宝不仅能列出今天10大热门新闻。
还能追踪某个新闻事件后续发展:
甚至,它还能发表对这条新闻的看法,这功能是传统搜素引擎根本做不到的!
简直太神奇了,这相当于AI直接把结论和看法告诉你了。其实这里我就能隐约感觉出来,AI搜索可能要颠覆传统的搜索引擎了。
(二)AI搜索的商业机会
当然这里充满了许多商业机会,腾讯自己都说了,元宝APP是唯一一款可读取到微信生态内文章的AI搜索工具,也就是会读取微信搜一搜和 搜狗 搜索里的内容。
(如图所示,元宝会读取 微信公众号 的文章)
也许,元宝的AI搜索可能会改写中国互联网搜索的格局,我们的搜索习惯也会升级到AI时代!
(三)AI智能体的商业机会
“AI智能体”是个大趋势,许多AI大模型都推出了自己的“智能体”,这块松松也玩的溜,我们先后在天工AI、智谱AI里都创建里智能体,非常好用。而且我们创建的智能体已经开始盈利,给客户用、给自己用,比如前段时间我们创建的白酒行业AI智能体,就很受客户的喜欢。
而腾讯元宝推出的智能体,到底好不好用,我还没有测试,不过据官方介绍可 一键分发至腾讯元宝、微信客服、QQ、腾讯云等腾讯生态渠道 ,后续还可以分发微信 公众号 和小程序,这点是其他AI工具无法比拟的。
写在最后:
干翻、颠覆传统搜索引擎可能用词不恰当,引领搜索升级到AI搜索,也许更贴切,预计未来,会有越来越多的AI大模型推出AI搜索功能。
之前一直低调的腾讯AI团队,以后也低调不起来了,一旦面向C端普通人做 产品 ,就意味着费力不讨好。不过呢,随着腾讯元宝的推出,腾讯AI产品的布局已经逐渐清晰,从文生文,文生图、文生视频、到文生3D,在到现在的腾讯元宝。C端B端都齐活了。
未来一定是一场AI工具的血雨腥风,但也存在很多商业机会!
来源: 卢松松博客 QQ/微信:13340454
9000本电子书免费下载
价值百万,现在仅需0元联系客服还有惊喜立即下载
本文地址: https://www.gpxz.com/article/4106cf2681d068f98a4e.html
































