定向免流量套餐用着爽的坑 不知不觉 (定向免流量套餐有哪些)
你在用 互联网 定向免流套餐吗?
套餐资费低不说,使用部分应用还免 流量 费,就算一不小心用超了,套餐外的流量费用也特别便宜,对我们这种天天不刷 手机 不痛快星人来说,实在是没什么理由不办啊。
不过,在这些特别优惠的条件背后,其实还隐藏着不少“猫腻”。
所谓不限流量其实也有上限
很多定向免流套餐在宣传时都打出了“超低流量资费”的口号。除了在部分应用内享有专门的免流量服务之外,套餐内所含的通用流量价格也非常有吸引力。
比如备受喜爱的联通 腾讯 大王卡,包月资费仅需19元,除了腾讯系应用免流量之外,每天仅需一元便可享有800MB国内流量(升级后1元1GB),不使用不收费。看上去,是要比原来联通所提供的包月套餐要便宜一些。
不过,这并不意味着你可以撒开手随便用了。根据联通的规定, 当用户当月的套餐上网流量累计达40GB时, 系统 将自动关闭上网功能,直到次月才能恢复。
值得注意的是,这个40GB的封顶流量, 不仅包含每天1元的日租流量包,还包含那些定向免流的数据使用量。 也就是说,即使使用腾讯大王卡在腾讯系应用内免流,实际所使用的流量数据还是会被记录下来;如果你每月合计使用的流量(包含定向免流和其他各种类型流量)超过了40GB的上限,上网功能还是会被停掉。
想想看,很多人是寄希望于用这个定向免流服务来看视频、看 直播 的,这么一来,每个月40GB还真不一定够用。
这种流量上限的规定在各种互联网套餐中屡见不鲜。因此虽然不用担心上网费用超支,但用户还是得注意流量分配,别因为“免流量”而一不小心用超了被断网。
也不一定便宜太多
虽说总的套餐资费是降低了,但对大部分用户来说,只使用套餐内包含的基础服务,比如办理了腾讯大王卡就只用腾讯系应用的,毕竟还是少数。大部分用户在定向免流之外,都会使用额外的日租流量包。
还以腾讯大王卡为例,在套餐外,每天的国内流量资费为1元包800MB(升级后可达到1GB), 但仅限当日有效,每天自动续订。
如果一个用户每天在刷 微信 、看腾讯视频、玩王者荣耀之余,还要偶尔去刷个 微博 ,瞄瞄 知乎 和B站,即使这个额外的数据使用量非常少,他/她也需要为此支付1元的流量包费用(不足10MB的按实际用量0.1元/MB计算)。
这么算下来,实际的每月话费就变成了19+1*30=49元。再加上额外的语音和短信费用,每月的开销其实也没有少太多。
还有很多人会觉得,虽然一天一块钱看起来不多,但其实根本用不完那么多流量,“还是觉得有点亏。”
定向免流有“陷阱”
再说说最重要的定向免流,很多人之所以会选择这类互联网套餐而非普通的冰淇淋套餐,就是看中了它对部分自己高频使用的app免流量。
不过俗话说“买家永远没有卖家精”,在移动互联网发展得如此火热的当下,运营商们肯定不会轻易地让用户薅到羊毛,他们多给这些定向免流的套餐制定了非常严苛的使用规则。
因为覆盖了大量高频应用,腾讯大王卡“收服”了很多用户。它的专属流量既包含了微信、手机QQ、腾讯视频、QQ音乐、QQ 浏览器 、全民K歌等主要腾讯系应用,还可以在王者荣耀、QQ 游戏 等腾讯系游戏中使用;除此之外,斗鱼、蘑菇街、快手、熊猫直播、酷狗音乐等非腾讯系应用也被涵盖其中。
然而,如果真的要实现“免流”,你还得掌握正确的姿势。
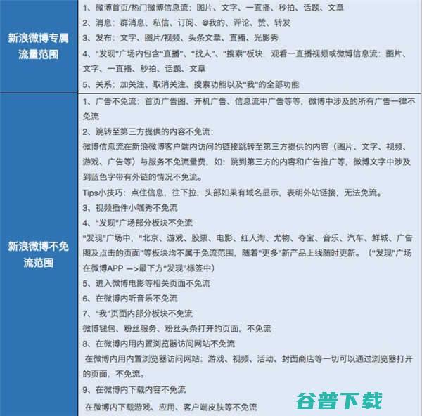
在腾讯王卡的微信服务页面中,我们可以找到专属流量免费范围的详细说明。其中, 不在专属流量范围内的有:
除此之外,如果是斗鱼、蘑菇街、熊猫直播、火猫直播、虎牙直播、快手这种非腾讯系视频直播应用,免流量的范围仅限app内观看直播、播放视频;有些我们平时注意不到的地方,比如直播中的文字评论、弹幕、图片加载、主播信息以及录屏上传等,都不在专属流量的使用范围内。
同时,用户所使用的app还必须升级到一定的版本才能符合免流的要求。
同样广受欢迎的B站2233卡也有类似的规定。只有将客户端升级到5.21及以上版本,包括视频、音乐、直播、图片、弹幕、小视频上传、相册、消息聊天等在内的功能才可免流。但需要注意,如果是在客户端内打开的网页(如话题页、活动页、专栏、会员购)等,以及来自第三方的源内容(如腾讯投稿的电视剧),都不在免流范围之内。
最重要的,像B站这种定向免流服务,你还得在使用之前手动激活“哔哩哔哩”手机客户端内的专属免流量服务,这样才能获得免流资格,并且每次更换手机或者进行插拔卡操作后,都需要进行重新激活。
而他们所支持的 新浪 微博客户端专属免流,也有着严格的限制:首页和热门微博图片、文字信息流免流,但所涉及到的 广告 (包括开机广告)一律不免流;消息类内容免流,但跳转至第三方的内容一律不免流……
▲视频前的第三方广告时长越来越长
而为了业绩,运营商往往只会在宣传中强调极具诱惑力的免流量卖点,对于使用条件这种限制性的条款,却总是隐藏得特别深。
所以说,天底下没有白薅的羊毛,大家在选用这类定向免流套餐时,一定要仔细去看下它的详细条款,以免掉入陷阱。
来源: 松松科技 QQ/微信:lusongsong7
代理松松云可增加3个业务
帮您快速开拓市场,吸引用户了解详情
本文地址: https://www.gpxz.com/article/f403df8702e76078d978.html
































